您好,欢迎访问招远博汇环保设备有限公司官网!本公司主营:超滤膜组件、MBR膜、水处理设备等环保设备 咨询电话:13645450035

全国咨询热线

+0535-8226083

您的位置:主页 > 技术手册 >

技术手册

联系我们

招远博汇环保设备有限公司

地址:山东省招远市天府路西首
手机:13645450035

咨询热线+0535-8226083

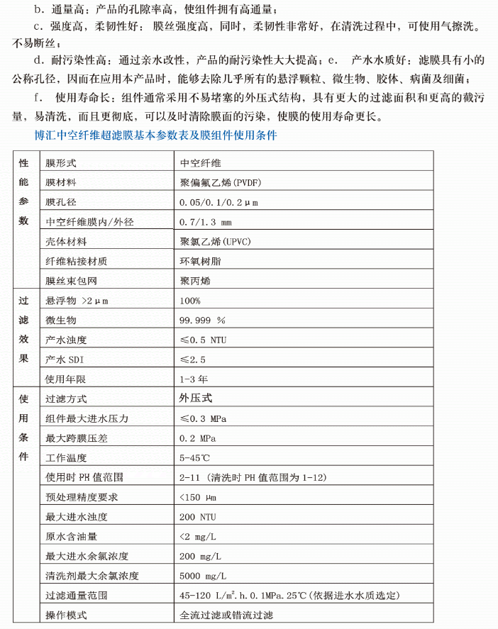
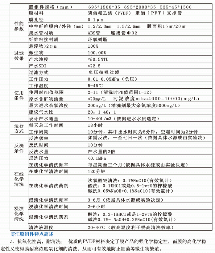
博汇MBR膜基本参数及膜组件使用条件

发布时间:2020-04-06 15:46人气:


推荐资讯

+0535-8226083